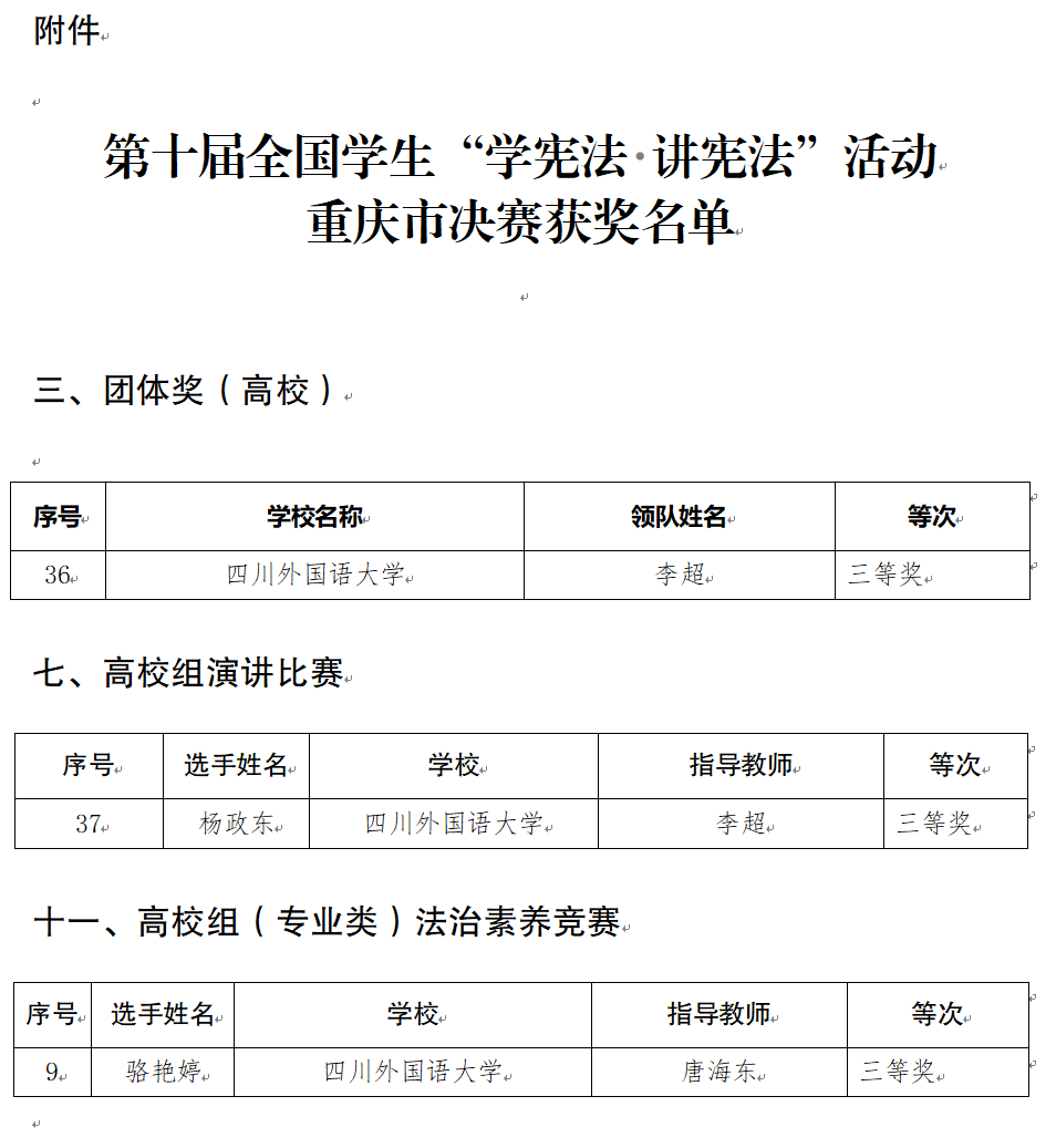
近日,重庆市教委公布了《关于第十届全国学生“学宪法 讲宪法”活动重庆市决赛获奖情况的通报》,我校获得全市团体奖(高校)三等奖,新闻传播学院学生杨政东荣获高校组演讲比赛组三等奖,国际法学与社会学院学生骆艳婷荣获高校组(专业类)法治素养竞赛组三等奖。
本次活动由重庆市教委主办,分为线上活动和线下比赛。线上活动包括“宪法卫士”网络法治知识学习测评、网络风采展示、宪法歌曲传唱;线下比赛包括学生演讲比赛和法治素养竞赛两个项目。此次获奖不仅是我校师生专业素养的肯定,更是对学校长期以来落实立德树人根本任务、坚持依法治校、重视法治宣传教育工作的集中体现。
未来,学校将以此为契机,以习近平法治思想为指引,深化宪法宣传教育,持续创新法治教育形式,切实推动依法治教、依法治校和依法办学,不断提升师生法治素养,为培养新时代法治人才贡献力量。

来源:党委宣传部(党委网络工作部)