2025年4月20日,第九届中国研究生公共管理案例大赛决赛在上海同济大学圆满落幕。我校再次取得新突破:荣获全国二等奖1项和全国三等奖2项。
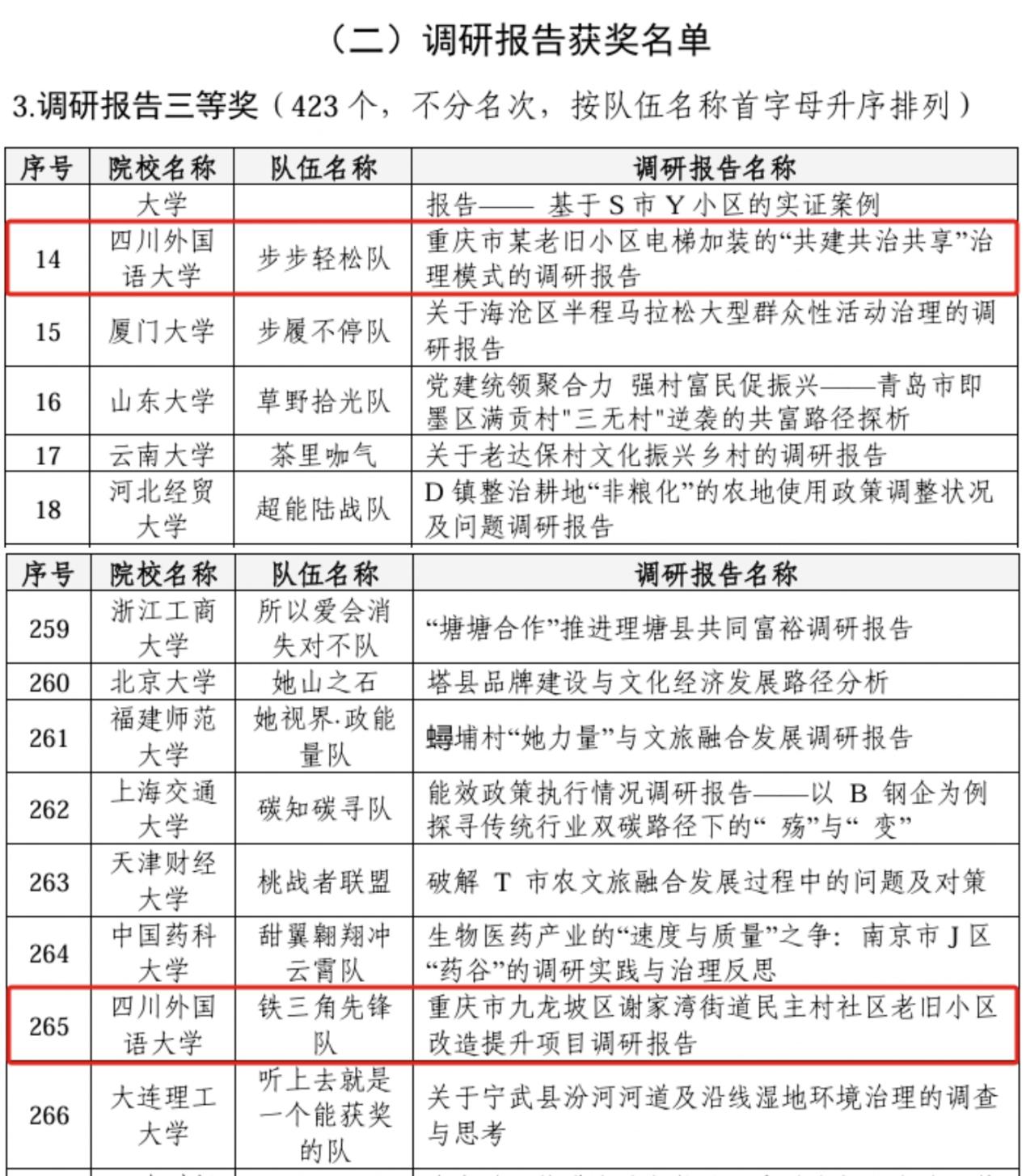
在第九届中国研究生公共管理案例大赛中,我校2023级公共管理研究生“铁三角先锋队”撰写的案例《擦亮“岁月颜”,织就“风景线”:老旧小区“微更新”何以保留城市记忆?——以重庆市民主村社区为例》首次跻身全国32强,并在决赛荣获全国二等奖,同时该队还取得调研报告全国三等奖。2024级公共管理研究生“步步轻松”队撰写的调研报告《重庆市某老旧小区电梯加装的“共建共治共享”治理模式的调研报告》荣获调研报告全国三等奖。


第九届中国研究生公共管理案例大赛获奖名单
第九届中国研究生公共管理案例大赛由全国公共管理专业学位研究生教育指导委员会主办,作为公共管理专业研究生人才培养的最重要的国家级赛事,对我国公共管理领域的理论研究和实践创新具有深远意义。第九届大赛吸引了来自全国268所院校的3115支队伍报名,参赛师生人数达1.53万人。经过案例提交、文本审查、二轮评选的严格筛选,最终仅32支队伍挺进决赛。
我校国际关系学院高度重视中国研究生公共管理案例大赛,在本届比赛中和市级联合培养基地重庆图书馆及MPA校外导师团队共组建了4支队伍参赛。其中,由重庆图书馆副馆长王宁远、业务研究中心主任曾婧和国际关系学院教师余雅洁指导的2023级公共管理研究生“铁三角先锋队”,在重庆市人民政府参事处的大力支持下,选取了重庆市九龙坡区谢家湾街道民主村社区为研究对象,通过深入走访调研,回顾了民主村的光辉历史,以传统的“大拆大建”模式与传承保护历史文脉的“微更新”模式之间的矛盾点入手,展现了民主村在城市更新过程中“留、改、拆、增”的城市记忆保护经验。经过扎实的调研访谈和严谨细致的文本打磨,该队在全国3115支队伍中脱颖而出,晋级32强,最终取得案例二等奖、调研报告三等奖的优异成绩。

“铁三角先锋队”参赛现场照

“铁三角先锋队”参赛合照

“铁三角先锋队”调研合照
由国际关系学院副院长周思邑和MPA校外研究生导师伍克林共同指导的2024级公共管理研究生“步步轻松队”直面老旧小区电梯加装的深层次矛盾,选取了重庆市渝中区大坪街道正街社区,围绕参与加装电梯主体之间的协同合作模式以及过程中矛盾冲突的解决办法,深入调研大坪街道如何通过民主协商、政策支持与技术指导化解分歧,形成高效的“共建共治共享”合作机制。最终,该案例荣获调研报告三等奖。

“步步轻松队”调研合照

大赛颁奖现场
我校公共管理专业自2021年正式获批建设以来,始终秉持“新文科”建设理念,着力强化学生“专业+语言”“理论+实践”的复合型能力及跨文化管理技能的培育,致力于培养立足中国国情、具有国际视野、具备复合能力的卓越公共管理人才。我校与重庆图书馆共建重庆市公共管理研究生联合培养基地,聘任了具有实务经验的MPA校外研究生导师15名,稳步推进“内外联动、理论为基、实践为先”的复合办学模式。在第九届中国研究生公共管理案例大赛决赛取得新突破,充分展现了我校在培养高素质复合型公共管理人才方面的新成效。
来源:国际关系学院