近日,在2025年由重庆市社区教育服务指导中心与国家老年大学重庆分部联合主办的“‘银龄绽放·渝见风采’重庆老年教育教学成果展”活动评比中,川外老年大学表现突出,选送的作品在多类别评选中斩获佳绩,共夺得五项大奖,充分彰显了川外老年大学优秀的教学质量和学员们积极向上的精神风貌。
本次教学成果展旨在全面展示重庆市老年教育的丰富成果,为老年大学学员提供展示才艺、交流学习的平台。活动吸引了全市众多老年教育机构积极参与,竞争激烈。四川外国语大学老年大学与离退休工作处精心筹备,选送了涵盖器乐、舞蹈、朗诵、戏曲、书画等多品类的8个作品参赛,最终5项作品脱颖而出,分获一等奖两项、三等奖一项、优秀奖两项,1人获优秀指导教师称号(注:因大赛规则要求,报送单位署名为沙坪坝区社区学院或童家桥街道社区学院)。


川外老年大学负责人王之起校长表示,老年大学始终致力于为学校离退休群体提供优质、多元的教育服务,依托高校资源优势,开设了多门符合老同志们兴趣需求的课程。此次获奖不仅是对学员们学习成果的肯定,也是学校教学实力与社会服务能力的集中体现;未来将继续着力提升教学质量,鼓励更多老年学员“老有所学、老有所乐、老有所为”,为促进终身教育体系建设和学习型社会的发展贡献力量。
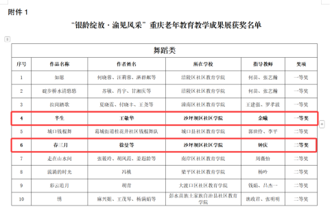
附获奖名单:
1、舞蹈类一等奖 独舞《半生》,王敬华;
2、朗诵类一等奖 多语种诵读《美丽中国》,潘洁、胡世雄、周婷、王荣梅、徐利、杨艳如;
3、器乐类三等奖 古琴合奏《卧龙吟》,潘洁、杨晓莲、段茂娜、周正容、朱达秋、王荣梅;
4、舞蹈类优秀奖 群舞《苹果香》,周福兰、李玉茹、吕俊蓉、靳莉、周缙云、雷军、李飒、郭娅;
5、戏曲类优秀奖 京歌《毛泽东诗词娄山关》,王德嶔;
6、优秀指导教师 潘洁







来源:离退休处